總說周知啊,我們玩的娛樂版(MITE-GA)是基於MITE-ITE的。MITE-ITE分為老版本振金(比如3.9和3.13及4.0)和新版本振金(V1.1.0),其中還夾雜著倆個測試版(V1.0.0)。而極難版和MITE-GA-P14都是Wensc基於V1.1.0-Pre14的開原始碼進行創作的MITE版本。
說道這個開原始碼,我不得不提一句,我從XiaoYu233的更新日誌上對比一下可以發現,這倆版本中間貌似還有不少的瑕疵,也就是我寫這篇文章的原因。論極難繼承了多少新版振金的特性。於是我從外網扒拉下來新版振金的更新日誌,咱們慢慢來對照。

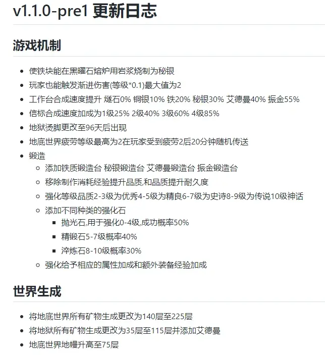
1:遊戲機制方面我察覺到了不對勁,大家仔細看第三條。振金V1.1.0-Pre1的更新日誌中,振金工作臺的合成速度提升到了55%,大家看我之前玩極難版的時候,振金工作臺就是地精工作臺,無論是什麼東西,都是一秒製作【MITE極難版】振金時代一秒製作祕銀砧,遊戲已經結束了 極難版生存09
2:大家看第六條更新,地下世界疲勞等級最高為2級,在玩家受到疲勞2後20分鐘隨機傳送。兄弟們,我玩0.0.6的時候經常在地下世界找鑽石祕銀艾德曼找了幾十分鐘,我記得有時候還挖了倆個小時,這一看地下世界隨機傳送Wensc也去掉了,說不定XiaoYu233還沒有開源全部的內容。
3:地下世界就更別說了,地幔提升到75層倒是真的,但是Wensc把地下世界改成了什麼樣子就別說了。我開DEV在V1.1.0-Pre1的地下世界跑路時,我草,那祕銀艾德曼簡直遍地都是,反而金銀銅鐵倒幾乎看不見(PS:在V1.1.0版本的後面,地下世界艾德曼降低至130層左右,導致在前面版本遍地都是艾德曼的場景一去不復返,但是那層的艾德曼還是很多的。另外V1.1.0的地下世界鑽石提升了100倍儲藏量,也就是XiaoYu233把鑽石礦生成權重從5改到了500)

4:分裂骷髏還會定身啊,我在極難和GA-P14都沒有看見這個特性

之後我在V1.1.0-Pre1的更新日誌中找不出極難版沒有繼承的瑕疵,咱們接著看Pre2。

之後我又在Pre8中找到了一點
?極難版128天后的血月我雖然沒有經歷幾次,188天就通關了。但是啊,為什麼128天后血月無論是白天還是黑天我都沒有看見過一個惡魂。不過這也挺好的,避免主世界遭殃。
之後我也找不到什麼不對的地方了,總結一下就是
振金工作臺秒合成
移除地下世界和下界待時間過長而產生的DeBuff,移除隨機傳送
地下世界改版(鑽石、祕銀、艾德曼為主,還有少量的紅石及青金石)
分裂骷髏取消定身
血月取消惡魂生成
大體就是這麼多,從這點看來,極難版的確是繼承了V1.1.0的絕大部分特性,使之玩法上更加豐富。另外極難與V1.1.0的差別我是在更新日誌上找到,若有什麼不對,還請指出
MITE-ITE更新日誌(完整版,但是缺乏V1.0.0的倆個測試版的更新日誌):https://github.com/XiaoYuOvO/MITE-ITE/blob/master/ChangeLogCN.md
Wensc的官方網站(右上角切換版本):https://www.wensc.cn/#/Home/Desktop
微改系列模組官方網站:https://lucklong.cn









