首先說一聲,此拆解案為求職作品,如果有遊戲廠HR招遊戲策劃的話,請聯繫我郵箱[email protected]
此拆解案不開源,請勿挪用至他處
貨物系統拆解參考了遊民星空GeDoSaTo老師的貨物詳解
原文鏈接:https://www.gamersky.com/handbook/202007/1304188.shtml 若是存在侵權行為,請聯繫我刪除
—————————————————————————————————————————
對《死亡擱淺》遊戲系統拆解與評測
一.遊戲概況
《死亡擱淺》是傳奇遊戲製作人小島秀夫開發的一款集開放世界,動作,探索,建造,運輸等要素為一體的遊戲。於2019年11月8日發售。在遊戲中,玩家將扮演主角山姆·布里吉斯直面因死亡擱淺而面目全非的世界。利用開羅爾網路將分崩離析的人們重新連接在一起。
二.遊戲架構

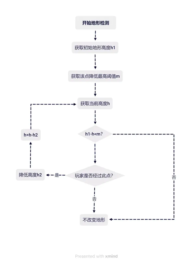
三.地形系統拆解
死亡擱淺的一大特色點就是開放世界的地圖會隨著玩家遊戲的進行而變換,在運送貨物的過程中,玩家走過的路會產生路徑,越發平緩,越發的容易行進。後來分析《死亡擱淺》的地編,發現地圖是有一系列點陣來控制高度的,通過點陣的差異,來實現地形的高低差,也是通過對行進後的點進行判斷並改變地形,來實現高低差的改變。
出於對此系統的興趣,我構思了實現此系統的流程圖,來模擬此地形變換系統。此處未見過遊戲中的源碼,由自己構思演算法實現。

四.《死亡擱淺》貨物裝載系統數值分析
1.經過遊戲測試,遊戲中所有載具(摩托,米爾人卡車,布里吉斯卡車),都無重量上限限制,載具容量看貨物的尺寸。(懸浮機容量計算與其他載具不同,Lv1為300KG,Lv2為600KG,故不做與其他載具的相同分析)
2.死亡擱淺的貨物有S,M,L,XL四種尺寸,如下圖所示
體積換算公式為:
1XL=3M,1L=2M,1M=2S

3.遊戲中的載具空間單位由載具車後尾燈顯示(如圖)
摩托=2格
米爾人卡車=6格+1格(副駕位)
布里吉斯卡車=28格+1(副駕位)

4.以下計算各載具的貨物量
(1)需要注意,XL尺寸在米爾人卡車中比較特別佔4M大小(可能是小島製作組刻意削弱)
(2)卡車類載具的副駕空間=山姆的背包=4M=1XL+1M
這裡以M為最終貨物量來計算
(3)載具的每格空間位為3M
(4)結論:
倒三輪車=2x3=6M=2XL;
布里吉斯卡車=28+1(副駕)=28*3+4=88M=28XL+4M=28XL+副駕位;
米爾人卡車=6+1(副駕)=6x4+4=28M=6XL+4M=6XL+副駕位
五.遊戲內的資源簡單流轉

六.遊戲總結分析
總結來說,《死亡擱淺》是一部相當優秀的3A大作,在遊玩過程中,我能體會到小島的匠心和付出的努力。雖說遊戲中有一些小瑕疵,但是瑕不掩瑜,這款遊戲是我近一年來遊玩過的最為優秀的遊戲之一。
優點:
(1)採用了開放世界題材設計,激發玩家探索欲,隨著等級提升而解鎖各類裝備物品,能夠吸引玩家深度探索遊戲。
(2)劇情優秀,一波三折,小島秀夫電影式的CG和敘事模式,能讓玩家在遊玩的過程中也體驗到了看電影的快感。
(3)採用隱性聯機的方式,不通過玩家間的直接接觸,而是玩家在本世界探索留下的標記,會通過布里吉之鏈(聯機系統),映射到其他玩家的世界中。玩家在探索遊玩或者艱難送貨的過程中得到他人的幫助,如一個避難所,一個雨亭;能夠讓玩家覺得自己不是一個人在玩遊戲。這也體現出了小島秀夫設計的「將人類重新聯繫在一起」的主題。
缺點:
(1)電影式的敘事導致遊戲初期節奏過慢,初期的CG也導致玩家的可操作時間較少,完整看完初期cg至少需要20分鐘左右,此後玩家才能進入首都結點城開始遊玩。在最開始的這段時間內,容易流失不感興趣的玩家。
(2)除了主線劇情的貨物訂單,一般配送的貨物訂單重複度過高,往往玩家在修完路和索道之後,會失去遊玩的熱情,如果能夠加入一些送貨時的突發事件,如貨物需要更換/貨物被突然出現的米爾人截停。能夠更好的留存通關後的老玩家。









