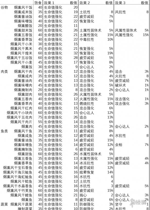
狂野之心遊戲里可以食用的食物有多種類型,有些網友了解的不算很全面,有玩家總結了遊戲里的全部食材,詳情一起來看下玩家“九天羽蛇”總結的這篇狂野之心全食物效果匯總表吧。

食材

風干食物

腌製品

煙熏


以上就是關於狂野之心全食物效果匯總表的相關分享,對有些食物不知道效果或是怎麼獲取的網友可以做個參考。
狂野之心遊戲里可以食用的食物有多種類型,有些網友了解的不算很全面,有玩家總結了遊戲里的全部食材,詳情一起來看下玩家“九天羽蛇”總結的這篇狂野之心全食物效果匯總表吧。

食材

風干食物

腌製品

煙熏


以上就是關於狂野之心全食物效果匯總表的相關分享,對有些食物不知道效果或是怎麼獲取的網友可以做個參考。
2023年 十大steam免費遊戲推薦
《原神》密圖函全部位置座標一覽
原神溫迪聖遺物選擇什麼 溫迪聖遺物推薦
《艾爾登法環》受到賜福蒙葛特的封印怎麼進去?
《暗黑破壞神4》快速升級到100級方法推薦
《極樂迪斯科》菲爾德大廈位置