艾爾登法環有多少近戰武器?艾爾登法環中有非常多的武器,獲取方式也各不相同。下面小編就帶來艾爾登法環全近戰武器獲取方法分享,一起來看看吧。

近戰武器表1

近戰武器表2

以上就是艾爾登法環全近戰武器獲取方法分享,對這款遊戲感興趣的玩家可以多多關注遊戲專區,我們會及時更新遊戲的最新消息,希望對大家有所幫助。
艾爾登法環收集要素boss打法
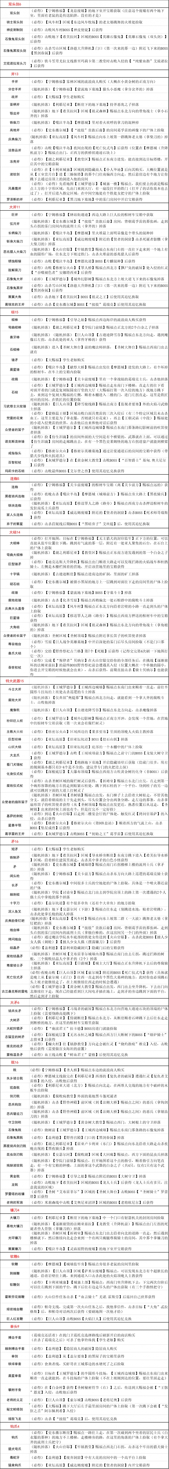
艾爾登法環有多少近戰武器?艾爾登法環中有非常多的武器,獲取方式也各不相同。下面小編就帶來艾爾登法環全近戰武器獲取方法分享,一起來看看吧。

近戰武器表1

近戰武器表2

以上就是艾爾登法環全近戰武器獲取方法分享,對這款遊戲感興趣的玩家可以多多關注遊戲專區,我們會及時更新遊戲的最新消息,希望對大家有所幫助。
艾爾登法環收集要素boss打法