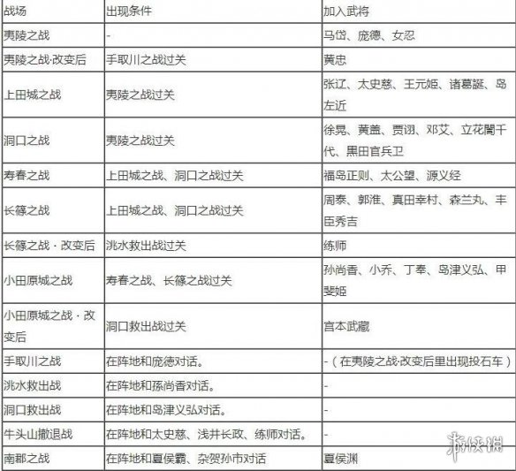
本作中不同武將分布在不同的章節,完成相應條件就能招募相應的武將,那麼各武將解鎖條件是什麼呢,這里給大家帶來了無雙大蛇2終極版全人物解鎖條件大全,一起來看下吧。

序章

第一章


第二章


第三章


第四章


第五章

第六章


第七章

第八章

注:
1、呂布需要貂蟬加入後,隊伍中攜帶貂蟬再玩大阪城之戰,靠近呂布後等貂蟬與呂布的對話結束,對話結束後呂布宣誓共鬥成為我方,再過關,呂布加入,呂布加入我方後是否被擊敗對加入沒有影響。
2、需要陣地對話解鎖的外傳關卡中,部分涉及會有角色加入的關卡,需要與出現條件說明的角色之間的友好度達到一格以上才會出現對話。
3、練師在劇情中有情報收集的設定,涉及數個關卡和角色的解鎖,而關索則會間接影響斯泰爾格的出現,此2人推薦優先解鎖。
4、如果有未出現的關卡,請先查看涉及對話的角色是否收集到了。
5、渾沌需要在無限模式通關後再到劇情模式中會獲得。
以上就是關於無雙大蛇2終極版全人物解鎖條件大全的相關列表分享,有些武將還沒完成招募的玩家可以看下上面的解鎖條件,希望對大家遊戲有幫助。









